Welcome
By selecting the Yes, leave Opcaseportalmy.com option you understand that you are leaving the website and that you will be redirected to another Internet site belonging to third parties, for whose content or opinions Amgen Malaysia is not responsible and makes no representations regarding such content or its accuracy. By selecting this option and accessing linked third-party sites, you understand that you do so at your own risk.
The website to which you will be redirected may be designed exclusively for residents of a particular country or countries, as advertised on that website. As a consequence, the website to which you will be directed may contain information on pharmaceutical products or indications that are not approved in Malaysia. If you reside in a country other than the one to which such website is directed, please contact your local Amgen affiliate for the correct information on products in your country of residence.
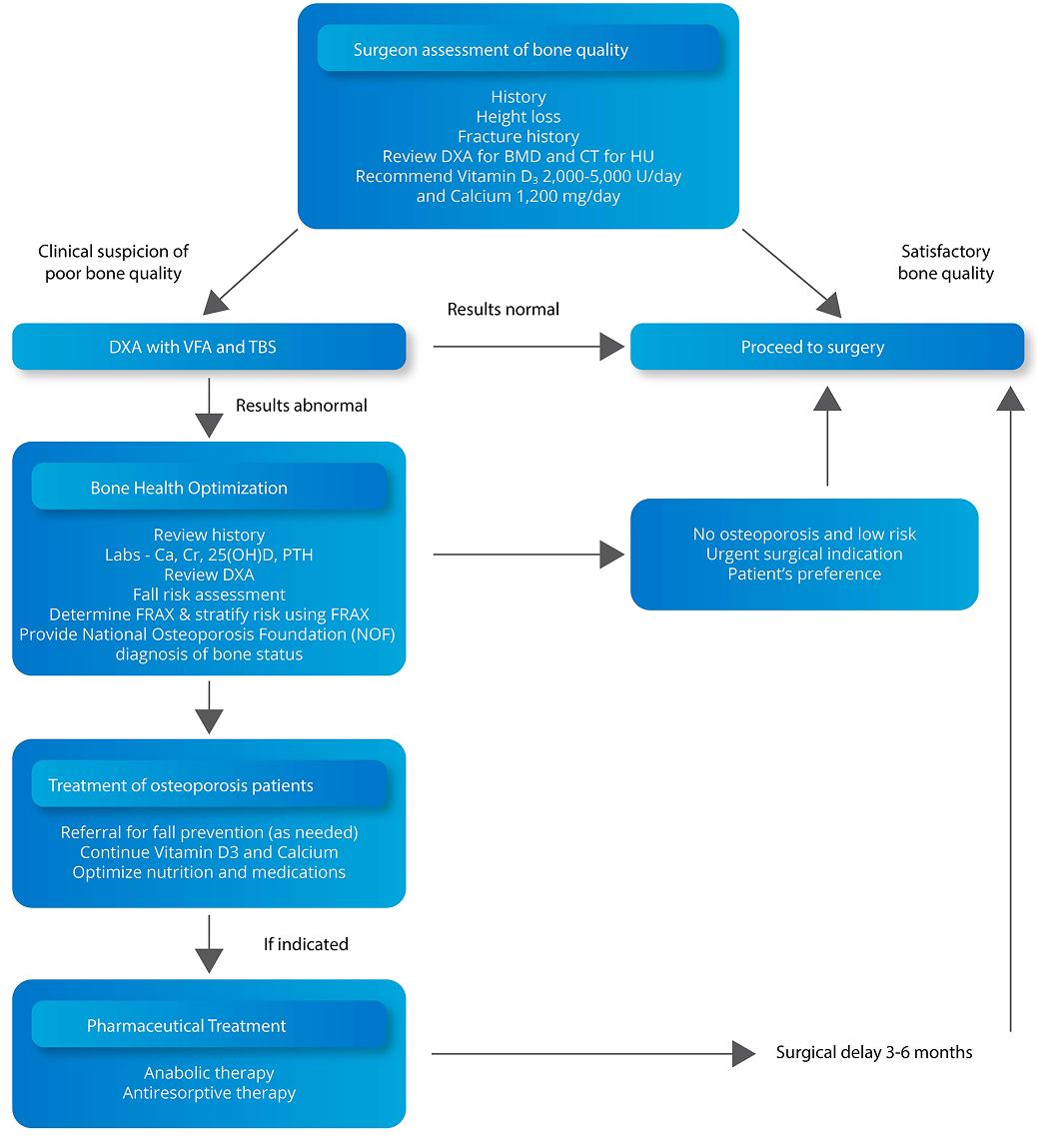
Patient Referral Process and Evaluation Conducted During Bone Health Optimization1
Significance of Bone Health Optimization
- Kadri A, et al study revealed frequent occurrences of low bone mineral density and preexisting fractures among patients referred for bone health optimization.
- More than 90% of these patients met the National Osteoporosis Foundation (NOF) criteria for osteoporosis medication, with 75% agreeing to undergo therapy.
- Bone health screening, including a FRAX assessment, should be considered for all adults who are ≥50 years of age undergoing orthopaedic surgery as part of preoperative optimization.
- Orthopaedic surgeons can be successful at identifying patients with diminished bone health by utilizing bone health optimization
-
References
1. Kadri A, et al. Bone Health Optimization in Orthopaedic Surgery. J Bone Joint Surg Am. 2020;102(7):574-581
-
Important Safety Information:Osteoporosis Case BinderThis curated collection of patient case studies aims to provide healthcare practitioners in the area of bone health, with a comprehensive understanding of risk-based treatment approach in the long-term management of patients living with osteoporosis.The patient cases were contributed by bone health experts from respective clinical setting, incorporating evidence-based discussions, guidelines and clinical considerations in the individualised treatment sequencing plans of different real-world scenarios..Please review full product information before prescribingFor Healthcare Professionals Only.Please refer to full prescribing information prior to administrationFor information on Amgen products or to report an adverse event involving an Amgen product, please contact Medical Information at 1800 818 227 or medinfo.JAPAC@amgen.comSC-MAL-CP-00128-0425Endorsed By: